beat365vip官网登录入口
学校概况
学校简介
校长简介
现任领导
河美如画
组织机构
教学科研
教务处
科研处
人文艺术研究院
招生就业
招生处
就业指导中心
作品展示
甄忠义作品
造型艺术学院
影视艺术学院
设计学院
动画数字艺术学院
书法学院
信息公开网
校庆专题网
校庆公告
校庆活动
学术校庆
教学成果
社会捐赠
联系我们
河美·要闻
美院之星
先锋团队
优秀校友
学术交流
社交媒体
当前位置:
首页
/
社交媒体
/
微信
12
2025-11
微信
关于调整预约进校相关事宜的公告
2025年11月12日
10
2025-11
微信
非遗点亮校园“非遗新生力·创意校园行”开启非遗校园传承新篇章
2025年11月10日
07
2025-11
微信
今天上午10:00,成绩可查! 2025年下半年中小学教师资格考试(笔试)成绩...
2025年11月07日
04
2025-11
微信
喜报|beat365vip官网登录入口龙全啦啦队闪耀河北省第二十届青少年健康活力大赛
2025年11月04日
02
2025-11
微信
龙全啦啦队!三冠加冕!
2025年11月02日
30
2025-10
微信
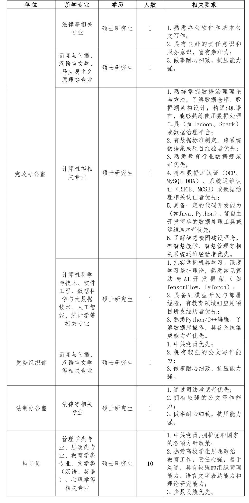
2025年beat365vip官网登录入口行政科员、辅导员招聘启事
2025年10月30日
首页
上页
1
...
3
4
5
6
7
...
109
下页
尾页
到第
页
跳转