beat365vip官网登录入口
学校概况
学校简介
校长简介
现任领导
河美如画
组织机构
教学科研
教务处
科研处
人文艺术研究院
招生就业
招生处
就业指导中心
作品展示
甄忠义作品
造型艺术学院
影视艺术学院
设计学院
动画数字艺术学院
书法学院
信息公开网
校庆专题网
校庆公告
校庆活动
学术校庆
教学成果
社会捐赠
联系我们
河美·要闻
美院之星
先锋团队
优秀校友
学术交流
通知公告
当前位置:
首页
/
通知公告
/
正文
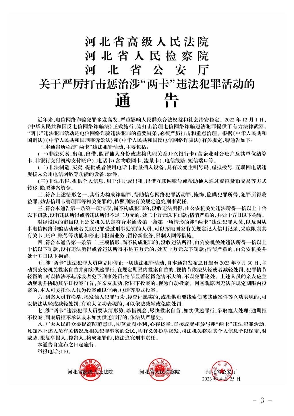
转发《河北省高级人民法院 河北省人民检察院河北省公安厅 关于严厉打击惩治涉“两卡”违法犯罪活动的通告》的通知
2023-05-18
发布者:信息科 点击次数:
上一条:
转发石家庄市行政审批局关于《石家庄市2023年上半年中小学和幼儿园教师资格认定公告》
下一条:
beat365vip官网登录入口招聘安保工作人员
返回列表
分享至
最新阅读
view more
四次亮相央视:beat365vip官网登录入口以育人成果彰显
2025.07.19
2025年beat365vip官网登录入口招聘启事
2025.01.24
影视艺术学院摄影作品
2023.09.18
beat365组织召开第四季度安全专题会
2025.12.15
喜报 | beat365雕塑与公共艺术学院学生作品亮
2025.12.15
最新动态
view more
2025-07-19
四次亮相央视:beat365vip官网登录入口以育人成果彰显教育担当与高度
2025-12-15
beat365组织召开第四季度安全专题会
2025-12-15
喜报 | beat365雕塑与公共艺术学院学生作品亮相全国高校毕业生优秀雕塑作品展